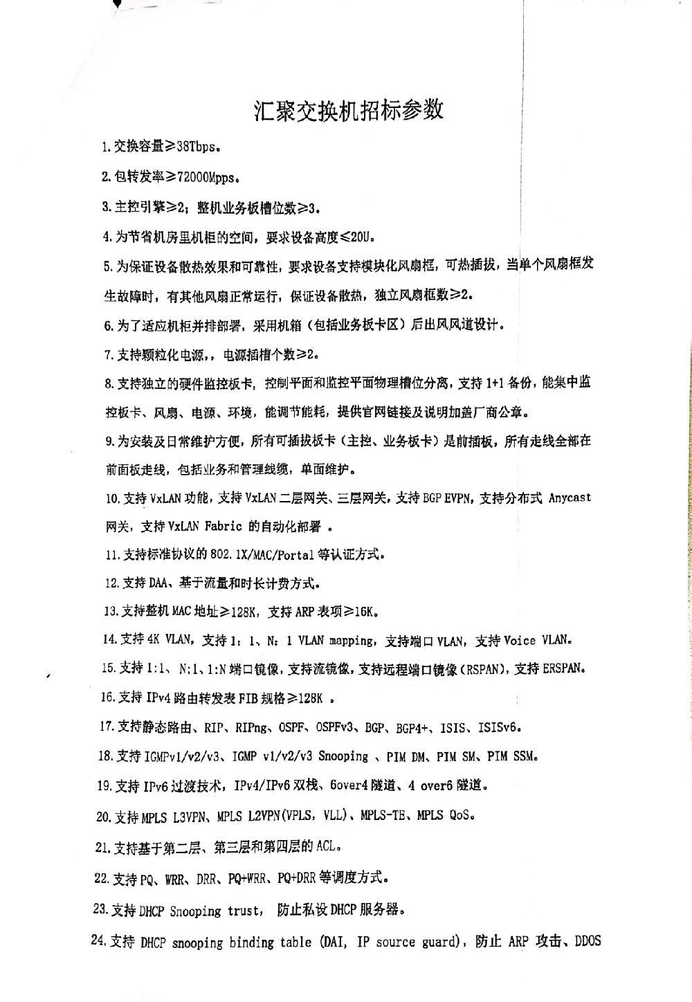
一、招标项目名称:中心机房2台万兆汇聚交换机
1台1000兆上网行为管理
二、招标人信息:
名称:河北燕达医院
地址:河北省三河市燕郊经济开发区思菩兰路西侧
邮编:065201
电话:0316-3306376(8:30-16:30)
手机:18810593899(微信同步)
三、招标项目概况:
1、招标项目要求:厂家公司资质符合国家有关规定。
2、招标方式:公开招标方式。
四、投标人要求:
(一)投标人资格
1、具有独立承担民事责任的能力;
2、有依法缴纳税收和社会保障资金的良好记录;
3、在经营活动中没有重大违法记录;
4、法律、行政法规规定的其他条件;
5.符合我院提供参数不限定品牌;
五、招标文件发售时间、地点及开标事宜:
购买标书日期2022年11月7-2022年11月11日
开标日期暂定:2022年11月17日(周四)



河北燕达医院
采购处